CASwell Warranty Policy
CASwell
is a leading Industrial Communication Product provider. CASwell aims to provide
customers the best quality promotion with most value creation. In order to
extend customers¡¦ satisfaction, below is the Warranty Policy CASwell committed for
customer service.
A. DEFINITION
Applicant:
Applicant
has to be CASwell¡¦s customer who purchases directly from CASwell, and holds
CASwell issued Invoice as proof.
Warranty Time:
RMA/DOA Warranty
Time is based on CASwell issued Invoice date.
RMA: Return Merchandise Authorization
For all
CASwell products sold within agreed warranty time, shall there be any product
defect, Applicant may claim for product repair as RMA.
DOA: Dead On Arrival
For all
CASwell products sold within agreed warranty time, shall there be any product
defect, Applicant may claim for system parts replacement as DOA.
NFF: No Fault Found
For
RMA/DOA returned products to CASwell, after inspection; if there is no any
defective found, the RMA/DOA returned products will be classified as NFF.
OOW: Out Of Warranty
For all
RMA/DOA application that is out of the agreed warranty time.
OOW&UR: Out Of Warranty & Un-Repairable
For all
RMA/DOA application that is out of the agreed warranty time and confirmed to be
not repairable because of parts/boards EOL.
IW: In Warranty
For all
RMA/DOA application that is within the agreed warranty time.
UMU: User Mal-Use
The
RMA/DOA defective is caused by User improper use or handling, or any
modification or disassembling by User¡¦s own process.
Force Majeure:
Caswell
product doesn¡¦t design against Natural Disaster like Typhoon, Flood,
Earthquake, Power Shock, etc.; nor Human Disaster like War, Car Accident, etc. For Force Majeure Events listed above,
but not limited to, CASwell will treat the RMA/DOA as OOW.
eRMA:
A CASwell
RMA/DOA Web Portal, Applicant files for RMA/DOA application, tracking, and
communication purpose.
PSN: Product Serial Number
Each
CASwell sold Product has its own CASwell defined unique Identification Number
called Product Serial Number. This
must be provided for RMA/DOA application.
Model Name:
Each
CASwell sold Product has its own CASwell defined Model Name, this must be
provided for RMA/DOA application.
RMA Number:
For each
eRMA application, CASwell RMA Web Portal will assigned RMA tracking number. For
the whole RMA/DOA process, this RMA Number will be the only Identification for
tracking and communication.
Extended Warranty:
Applicant
may wish to extend longer Warranty Time.
RMA/DOA Lead-Time:
The
process time of RMA repair or DOA replacement upon receipt of RMA/DOA Product
by CASwell RMA center.
RMA/DOA Invalid:
The
RMA/DOA application will be invalid, if RMA/DOA doesn¡¦t return on time, or
doesn¡¦t return, or eRMA application is not complete or incorrect, or any
subject that fails to meet CASwell Warranty Policy.
RMA/DOA Expiration:
The
received RMA/DOA process is over the agreed Lead-Time.
RMA Report:
Once
finish RMA repair, or DOA replacement, or inspection (NFF, OOW, UMU), CASwell
will upload the RMA report onto CASwell eRMA.
FA Report:
With
customer request, CASwell may offer Failure Analysis report.
System Product:
Original
CASwell shipped System Product without any further modification or
configuration change at customer site.
System Product is mainly composed with Motherboard, NIC Card, Power
Supply Unit, LCM, and Chassis Enclosure.
Board Product:
Original
CASwell shipped board product including Motherboard, NIC Card, ByPass Card, LOM
Card, or other Module Cards, etc. and without any further modification or
configuration change at customer site.
Key Part Product:
These are
third-party vendors Key Part Products, these include CPU (Central Process
Unit), Memory, Hard Disk Drive, Solid State Drive, Flash (Compact Flash, Solid
Disk, etc.), etc.
Combined RMA/DOA Shipment:
Applicant
may wish to save shipping cost with return RMA/DOA with regular production
shipment.
Volume RMA/DOA:
For
RMA/DOA Products, Applicant may wish to wait for accumulated number of RMA/DOA
quantity for shipping cost savings.
rRMA: Refurbish RMA
For
Applicant who returns RMA/DOA, or OOW, or NFF, or UMU, and wishes to have
accessories, scratched chassis, damaged cartons restored; Applicant may choose
to have Refurbish RMA/DOA option.
Incoming RMA/DOA:
Shipping
from Applicant to CASwell after eRMA application approved.
Outgoing RMA/DOA:
Shipping
from CASwell to Applicant after RMA/DOA repaired done.
FRU: Field Replacement Unit
Spare
parts for customer site or HUB replacement.
Idle RMA/DOA
For
RMA/DOA finished with repaired and refurbished, acknowledged by Applicant as ready-to-return RMA/DOA; but over 30
days, Applicant fails to instruct for shipment, it will be classified as Idle
RMA/DOA.
Consigning parts
For customer desired or appointed third-party parts
or compoments used in building CASwell products will be considered as
consigning parts. Consinging parts include third-party parts or compoments paid
either by customer or CASwell.
B. GENERAL SATANDARD
1.
COVERAGE
Customers
who purchase DIRECTLY from CASwell, and hold the shipping invoice issued by
CASwell, will be entitled for WARRANTY Application. For free samples offered by CASwell or
other channels will not be valid.
CASwell
is only responsible for Product functionality repair. For missing parts and
outlook restoring, Applicant shall choose Refurbish RMA/DOA.
This is
only applicable for international business transaction.
2.
WARRANTY TIME
CASwell
provides different Warranty Times based on different Product Categories
2.1 RMA
System
Product: 24 Months based on CASwell Shipping Invoice Date
Board
Product: 24 Months based on CASwell Shipping Invoice Date
Key Part:
12 Months based on CASwell Shipping Invoice Date
2.2 DOA
2.2.1 International transaction
System Product: 1 month based on CASwell
Shipping Invoice Date
Board Product: 1 month based on CASwell
Shipping Invoice Date
Key Part: 1 month based on CASwell Shipping
Invoice Date
2.2.2 Domestic transaction (within Taiwan)
System Product: 7 days based on CASwell Shipping Invoice Date
Board Product: 7 days based on CASwell Shipping
Invoice Date
Key Part: 7 days based on CASwell Shipping Invoice
Date
2.3 Limitation
For
consigning parts, are excluded from CASwell standard warranty policy.
CASwell
has no further responsibility of their repairing or refurbishment.
3.
GENERAL RMA/DOA PROCESS
3.1 Apply eRMA
3.2 Receive RMA Number (issued
automatically by eRMA)
3.3 Applicant prints out RMA Number
Sticker and attach to RMA/DOA product outer box.
3.4 Return RMA/DOA product to CASwell
3.5 CASwell conduct visual inspection
(upload photos of physical outlook)
3.6 CASwell conduct technical
inspection
3.7 Repair or replace defective parts
(may be skipped if NFF or OOW)
3.8 RMA Report upload to eRMA
3.9 Ship back to Applicant
Note:
This is only for general RMA/DOA policy; for NFF, or OOW, or UMU will have
different processes. For all details, please see Appendix-A for all references.
4.
eRMA REQUIREMENT
4.1 Applicant MUST log in to CASwell
provided eRMA Portal www.erma.cas-well.com
for all RMA/DOA application.
4.2 Applicant MUST provide Product
Serial Number in CASwel eRMA Portal
4.3 Applicant MUST provide Model Name
in CASwell eRMA Portal
4.4 Applicant MUST provide detail
Product Defective Symptoms in CASwell eRMA Portal
4.5 Applicant MUST provide detail
Product Set-Up Environment in CASwell eRMA Portal
4.6 Applicant shall fill up all
required spaces in CASwell eRMA Portal
4.7 After all required information
filled, please print out the RMA Number Sticker and attach to the RMA/DOA
Product Outer Box for returning.
Note: Any
missing information may be invalid or delayed for process.
5.
RMA/DOA LEAD-TIME
5.1 RMA Lead-time will be 4 weeks upon
receipt of valid RMA application.
5.2 DOA Lead-time will be 2 weeks upon
receipt of valid DOA application.
Note: For
NFF, or OOW, or UMU, or Volume RMA/DOA, or Combined Shipment, this RMA/DOA
Lead-time may not be applicable.
CASwell RMA contact or Sales will advise accordingly.
rRMA will
base on available customized components, supply leadtime and cost may be vary.
CASwell RMA contact or Sales will advise the cost, time, and needed MOQ
accordingly.
6. Report
6.1 RMA report will be uploaded to e-RMA once the
RMA is closed. RMA report will only state with defective components and parts
being replaced and tested.
6.2 FA report will issue upon customer request with
any of the following condition¡K
l for same
defective symptom above 3% of total RMA return
l for same
date code component failed above 3% of total shipping
l for
system burnt or motherboard burnt
C. IMPORTANT NOTICE
1. RETURNING
RMA/DOA
For all
Applicants returning the confirmed RMA/DOA Product back to CASwell, please
comply with the following shipping requirement.
1.1. Please use original shipping
cartons (Inner and External).
1.2. Please use original shipping
foams.
1.3. Please attach printed RMA Number
Sticker.
1.4. Please include all accessories and
parts as its original state.
1.5. Please ship within 30 days from
the application date. Otherwise,
the RMA/DOA application will become invalid automatically.
1.6. Please ship all RMA/DOA Product
ONLY to CASwell designated location.
2. SHIPPING
RESPONSIBILITY
2.1 RMA Shipping:
2.3.1After
eRMA application, shipping from Applicant to CASwell, Applicant will be
responsible for incoming shipping expense.
2.3.2After
repaired RMA, shipping from CASwell to Applicant, CASwell will be responsible
for outgoing shipping expense.
2.4 DOA Shipping:
2.4.1CASwell
will be responsible for incoming and outgoing shipping expenses.
2.5 NFF/OOW/UMU Shipping:
2.5.1
Applicant will be responsible for incoming and outgoing shipping expenses if
requested.
3.
WARRANTY EXTENSION
Applicant
may wish to extend the Product Warranty by Annual basis. Nevertheless, such request shall be
agreed before project launched and price quoted. Warranty Extension can not be changed
once the product is shipped, nor with random numbers of shipping product.
For
Warranty Extension Charge, please see Appendix-B for pricing reference.
4.
TECHNICAL INSPECTION
For
Technical Inspection, CASwell will conduct P-Qua FT1 5-minute test for product
failure identification.
D. EXPENSE
All the
RMA expenses for CASwell standard products are listed in Appendix-B for
reference. It is set on Nov., 2011 and may change by time. If you do not see it
in this document, please contact your account sales to get it.
1. INSPECTION
Technical
Inspection shall be free of charge; however if the RMA/DOA Product is verified as
NFF, or OOW & UR, or UMU, Applicant will be invoiced with Inspection
Expenses.
2.
SHIPPING
For
RMA/DOA, if Applicant fails to use designated shipping method and address,
Applicant will be invoiced with Shipping Expenses.
Once the
RMA/DOA is classified to be OOW and UMU, Applicant will be invoiced with
Shipping Expenses.
3.
REPAIRING O&R
For OOW
and UMU component repaired or replaced, Applicant will be invoiced with
component costs and Labor Overhead & Resource expenses.
4.
EXTRA ENGINEERING
Customer
may wish to have extra Engineers involvement for further analysis; nevertheless
if the RMA/DOA is classified to be NFF, or OOW, or UMU., Applicant will be
invoiced with extra expenses.
5.
STORAGE
For Idle
RMA/DOA, Applicant will be invoiced with Storage Charge daily, upto 3 months. When
Applicant fails to pay the Storage Charge or over 3 months of Idle, the Idle
RMA/DOA will be removed and scraped; CASwell shall have no further
responsibility.
6.
SCRAPE SERVICE
For
OOW&UR, if Applicant asks not to return and scrape on site, a scrape
service fee will be included in the invoice to Applicant.
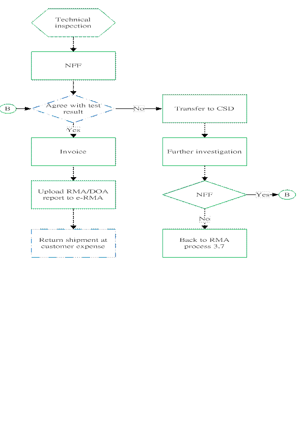
APPENDIX A
Flowchart
1.0 ¡X¡D¡X Customer ¡X¡X¡X
CASwell
STANDARD RMA PROCESS
2 Day 3 Day 7 Day 5 Day 1 Day 2 Day 1.10 1.9 1.8 1.7 1.6 1.5 1.4 1.3 1.2 1.1 ¡K¡K NFF ¡K¡K UMU

STANDARD DOA
PROCESS
2.0 ¡X¡D¡X Customer ¡X¡X¡X
CASwell
1 Day 0.5 Day 2 Day 3 Day 3 Day 0.5 Day 2.13 2.12 2.11 2.10 2.9 2.8 2.7 2.5 2.4 2.6 1.0 2.3

STANDARD NFF
PROCESS
¡X¡D¡X Customer ¡X¡X¡X
CASwell 1.6
STANDARD UMU
PROCESS
1.6 ¡X¡D¡X Customer ¡X¡X¡X
CASwell
¡¼
Customer ¡¼ CASwell
3.0
STANDARD OOW PROCESS
3.2 3.13 3.12 3.11 3.10 3.9 3.8 3.7 3.6 3.5 3.4 3.3 3.1 ¡X¡D¡X Customer ¡X¡X¡X
CASwell
